小型火锅店加盟费用
(省会城市)
|
小型火锅店加盟基础费用:24.22万元
|
小型火锅店加盟成本费用:4.03万元
|
|
装修费
|
5.22万元(580元/㎡*90㎡)
|
店面租金
|
1.97万元/月(7.3元/天/㎡)
|
|
经营设备费
|
9万元
|
人员工资
|
2万元/月(5000元/月/人*4人)
|
|
首批进货费/原料费
|
8万元
|
水电杂费
|
600元
|
|
广告宣传及开业费
|
2万元
|
流动/储备资金
|
11.91万元
|
|
小计
|
24.22万元
|
小计
|
4.03万元
|
|
小型火锅店加盟总投资费用:28.25万元 (店铺面积按90㎡计算)
|
|
小型火锅店加盟费用
(地级城市)
|
小型火锅店加盟基础费用:20.82万元
|
小型火锅店加盟成本费用:3.52万元
|
|
装修费
|
4.32万元(480元/㎡*90㎡)
|
店面租金
|
1.67万元/月(6.2元/天/㎡)
|
|
经营设备费
|
8万元
|
人员工资
|
1.8万元/月(4500元/月/人*4人)
|
|
首批进货费/原料费
|
7万元
|
水电杂费
|
500元
|
|
广告宣传及开业费
|
1.5万元
|
流动/储备资金
|
10.42万元
|
|
小计
|
20.82万元
|
小计
|
3.52万元
|
|
小型火锅店加盟总投资费用:24.34万元 (店铺面积按90㎡计算)
|
|
小型火锅店加盟费用
(县级城市)
|
小型火锅店加盟基础费用:17.42万元
|
小型火锅店加盟成本费用:3.04万元
|
|
装修费
|
3.42万元(380元/㎡*90㎡)
|
店面租金
|
1.4万元/月(5.2元/天/㎡)
|
|
经营设备费
|
7万元
|
人员工资
|
1.6万元/月(4000元/月/人*4人)
|
|
首批进货费/原料费
|
6万元
|
水电杂费
|
400元
|
|
广告宣传及开业费
|
1万元
|
流动/储备资金
|
9.01万元
|
|
小计
|
17.42万元
|
小计
|
3.04万元
|
|
小型火锅店加盟总投资费用:20.46万元 (店铺面积按90㎡计算)
|
备注:
1、流动资金的算法为(人员工资/月+房租/月)*3个月,四舍五入取整数,并且不计入成本支出。
2、以上投资费用为预估,可能会与实际情况有所差别,仅供参考。
|

小型火锅店加盟能够获得总部众多的加盟支持,并且所需的投资费用并不高,最重要的是其在市场上受到了众多消费者们的喜爱,拥有众多忠实的消费群,如果您加盟就能够同总部共享消费群。所以想要创业的亲们,赶紧行动起来,点击右侧“
我要加盟”,了解详细加盟资料,加盟小型火锅店吧!
小型火锅店定义
小型火锅店是指规模较小、经营面积不大且服务对象较少的火锅餐饮店铺。通常,小型火锅店的经营面积一般在50到150平方米之间,座位数量也相对较少,通常在20到50个左右。
小型火锅店的特点是简约、灵活、经济实惠。它通常提供各类火锅食材和调料,顾客可以根据自己的口味选择喜欢的食材,以自助形式在桌上的火锅锅中烹制食物。与大型火锅店相比,小型火锅店的经营成本相对较低,经营模式更加轻便,更适合于小型商业区域或人流量较少的地方。
小型火锅店一般提供简单的桌椅、餐具和基本的火锅设备,以及一些必备的配料和调料。由于店铺规模相对较小,经营者可以更加灵活地控制成本、经营策略和食材供应,以满足消费者的需求。
总的来说,小型火锅店是指规模相对较小、经营灵活、经济实惠的火锅餐饮店铺,适合于小规模经营和特定人群需求的场所。
小型火锅店-火锅百科
火锅,古称“古董羹”,因食物投入沸水时发出的“咕咚”声而得名,是中国独创的美食之一,也是一种老少皆宜的食物。火锅不仅是一种烹饪方式,也是一种文化的象征。
火锅一般是指以锅为器具,以热源烧锅,以水或汤烧开来涮煮各类食物的烹调方式,同时亦可指这种烹调方式所用的锅具。其特色为边煮边吃,或是锅本身具有保温效果,吃的时候食物仍热气腾腾,汤物合一。世界各地均有类似的料理,但主要在东亚地方特别盛行。火锅现吃现烫,辣咸鲜,油而不腻,解郁除湿,适于山川之气候,今发展为鸳鸯锅,麻辣、清淡各别,各取所需,根据个人的喜欢加不同的汤料、食物,老少皆宜,至冬之佳品。
典型的火锅食材包括各种肉类、海鲜类、蔬菜类、豆制品类、菌菇类、蛋类制品、主食等,将其放入煮开的清水或特制的高汤锅底烫熟后食用。有些吃法还会蘸上调味料一起食用。李劼人1947年在《风土杂志》上发表文章《漫谈中国人之衣食住行》,里面提到火锅发源于重庆。
小型火锅店-火锅起源
关于火锅的起源,有两种说法:一种说战国时期即有火锅,史人以陶罐为锅。另一种说是火锅始于汉代,“斗”就是指火锅。西汉海昏侯墓文物中出土了火锅实物。可见火锅在中国已有2000多年的历史了。《魏书》也记载,三国时期用铜所制的火锅,人们使用火锅煮用来涮猪、牛、羊、鸡、鱼等各种肉食,但当时并不流行,后来随着烹调技术进一步的发展,各式的火锅也相继闪亮登场。到北宋时代,火锅的吃法在民间已十分常见,汴京开封的酒馆,冬天已有火锅应市。南宋林洪的《山家清供》食谱中,便有同友人吃火锅的介绍。元代,火锅流传到蒙古一带,到了明清时期,火锅不仅在民间流行,而且成了一道著名的“宫廷菜”,用料是山鸡等野味。到了清朝末期民国初期,在全国已形成了几十种不同的火锅而且各具特色。日本室町时代,火锅从中国传入日本是在一三三八年。日本称火锅为“寿喜烧(すきやき)”又称“锄烧”。如今火锅还传到美国、法国、英国等国家。
小型火锅店-火锅发展趋势
火锅餐饮方便快捷的大众化特色被消费者接受和喜爱,尤其北方地区寒冷干燥的天气让火锅市场潜力很大,而且火锅种类的经营方式也不断创新,有以“麻、辣、烫”著称的重庆火锅是南派火锅,以涮羊肉为主要代表的北派火锅和新派火锅。
三国五熟釜,鸳鸯锅始祖
火锅的发展亦如同餐饮史的发展是渐进式的,完全是依据当时的器皿、社会的需求与原物料的发现引进,而加以变化的。三国时代,魏文帝所提到的“五熟釜”,就是分有几格的锅,可以同时煮各种不同的食物,和现今的“鸳鸯锅”,可说是有异曲同工之妙。到了南北朝,“铜鼎”是最普遍的器皿,也就是现今的火锅。演变至唐朝,火锅又称为“暖锅”。
浪涌晴江雪,风翻晚照霞
在整个火锅历史的演变上,描写火锅最为传神的是南宋时代,在林洪所著的“山家清供”里所说的涮兔肉片。在当时,林洪前往武夷山拜访隐士止止师,止止师住在武夷山九曲中之第六曲仙掌峰,当林洪快到山峰时,下起大雪,一只野兔飞奔于山岩中,因刚下雪岩石很滑,滚下石来,被林洪抓到,林洪想烤来吃,而问止止师会不会烧兔肉,止止师回答他说,我在山中吃兔子是这样的:在桌上放个生炭的小火炉,炉上架个汤锅,把兔肉切成薄片,用酒、酱、椒、桂做成调味汁,等汤开了夹着片在汤中涮熟,蘸着调味料吃。利用这样涮熟之吃法,林洪吃了觉得如此吃法甚为鲜美,且能在大雪纷飞之寒冬中,与三五好友围聚一堂谈笑风生,随性取食,非常愉快,因而为这样一种吃法取了个“拨霞供”的美名,取当时“浪涌晴江雪,风翻晚照霞”的美丽光景。这就是我们所吃的火锅。
器皿变化少,白铁锅普遍
到现今,火锅器皿上的变化并不大,新的容器除了锅宝采用耐高温透明玻璃,煮的时候可见食物的翻腾,吃的时候较不会有漏网之鱼外,铜锅、铁锅、砂锅等锅具,只是在制作上更为精致,多已使用几千年以上,而现用的最普遍的也最广泛的锅具为“不锈钢锅”,也就是俗称的“白铁锅”。
燃料变化快,如一日千里
虽然火锅器皿的变化不大,但是在燃料使用的进步却是一日千里,从柴火到木炭,从电炉、酒精到瓦斯、电磁炉,以木炭的使用历史最久,也最有风味,但也是最污染空气的一种方式。电磁炉虽然最干净也最方便,但风味较差,瓦斯最好控制火候的大小,方便、好用,不过却也较危险。 相对于燃料上的多变化,在调味沾料的演变却趋于保守、保密。涮羊肉的蘸料千年不变,汕头沙头酱以独门配方为傲,其他豆腐乳、豆瓣酱也都是以老牌子为号召。另外,一些基本搭配的蘸料还有酱油、葱、蒜、蛋、麻油、辣椒等等,样式不少,如何同中求异,都赖各家的独门调配。
三大火锅类,原始自然味
一般而言,火锅基本上只有三大类别,第一种汤为淡味,而以涮生片为主,蘸料占重要角色,涮羊肉及广式打边炉最具代表,第二种是锅内的料已熟,如砂锅鱼头、羊肉炉等,炉火只是作为保温作用,并用来烫青菜。第三种是锅内的料全都熟透了,连青菜也无需再穿烫,炉火完全是用来保温的,和大锅菜无二样,如佛跳墙、复兴锅等大锅菜的方式。
小型火锅店-火锅吃法
火锅的吃法不同于中餐菜,不是将已烹调好的菜肴端到桌子上就可以吃;而是把一些半成品菜品端到桌上,由自己亲手操作(烹饪),自烫自食;菜品的烫(煮)食火候,就掌握在食客的手中。因此,食客必须了解火锅的吃法,才能吃得好。
1.烫,在锅中烫熟。
其要决是:首先要区别各种用料,不是各种用料都是能烫食的。一般来说,质地嫩脆,顷刻即熟的用料涮:即将用料夹好适用于烫(涮)食,如鸭肠、腰片、肝片、豌豆苗、菠菜等;而质地稍密一些,顷刻不易熟的,要多烫一会儿,如毛肚、菌肝、牛肉片等;其次要观察汤卤变化,当汤卤滚沸、不断翻滚、并且汤卤上油脂充足时,烫食味美又可保温;再次,要控制火候,火候过头,食物则变老,火候不到,则是生的;第四,烫时必须夹稳食物,否则掉入锅中,则易煮老、煮化。
2.煮:即把用料投入汤中煮熟。
其要决是:首先要选择可煮的用料,如带鱼、肉丸、香菇等这些质地较紧密的,必须经过长时间加热才能食用的原料;其次,要掌握火候,有的煮久了要煮散、煮化。
3.吃火锅的经验应是先荤后素。
烫食时汤汁一定要滚开,要全部浸入汤汁中烫食;其次是喜欢麻辣味的,调节麻辣味,方法是:喜麻辣者,可从火锅边上油处烫食;反之则从中间沸腾处烫食;再次就是吃火锅时,必须配一杯茶,以开胃消食,解油去腻,换换口味,减轻麻辣之感。
4.火锅中放中药同煎。
用中药石斛、元参、麦冬各10克,用纱布包好。放在火锅中同煮15-20分钟后,去纱布药包,即可食用。有滋阴降火生津作用,可防止吃火锅诱发的“上火”现象。
5.火锅中放些蔬菜或豆腐。
蔬菜如菠菜、芹菜、油麦菜、青豆等。豆腐及其制品如老豆腐、百叶等。蔬菜中含大量维生素和叶绿素、豆腐中含有石膏成分,性都偏凉,均有清热泻火除烦等功效。可以防止吃火锅“上火”。
6.火锅中加入少许啤酒。
在火锅中加入2匙啤酒,可使火锅汤汁醇香味美,因啤酒中富含多种营养素,不仅能均衡营养,而且是防止火锅“上火”妙法。
7.在品尝火锅后,吃些水果。
吃火锅后,隔20-30分钟,吃些凉性水果,如梨、苹果、橙子等,可防“上火”,但不要吃发热的橘子。
小型火锅店-火锅产业链梳理
火锅行业产业链全景梳理:产业链条较短
火锅产业链分上中下游,上游主要为食材端,以农牧企业或食材供应商为主;中游主要包括火锅底料和调味料以及需要经加工的火锅制品、速冻制品等;下游主要为火锅餐厅以及其他的运营支持企业。

火锅产业链涉及多个行业和企业,上游火锅食材供应商有鲜美来、科尔沁、禾胜合、和蓉汇等;中游火锅底料及蘸料企业包括天味食品、颐海国际、安井食品、海欣食品等;下游火锅企业则包括海底捞、呷哺呷哺、淘汰郎、莫小仙等。
火锅行业产业链区域热力地图:企业集中于川渝地区
从地域分布情况来看,我国火锅行业企业集中于川渝地区。从代表性企业来看,中国火锅代表性企业也集中于川渝地区,产业链比较完善。上游食材供应商有禾蓉汇;中游火锅底料和蘸料企业有天味食品、红九九;下游火锅企业有海底捞、小龙坎等。

火锅行业派系分布:川渝火锅最受欢迎
按照火锅的地域、工艺和口味等进行划分,我国火锅行业可以分为川渝火锅、北派火锅、粤系火锅、台式火锅、云贵火锅和其他火锅等细分品类。其中,川渝火锅最受消费者欢迎。根据调研数据显示,有59.1%的消费者偏好川渝火锅。

火锅行业代表性企业业务发展情况
在我国火锅行业代表性企业业务发展情况方面,行业龙头海底捞在业务收入、门店数、客单价、翻台率等方面均表现出较强的竞争优势。我国火锅行业代表性企业业务发展情况如下:
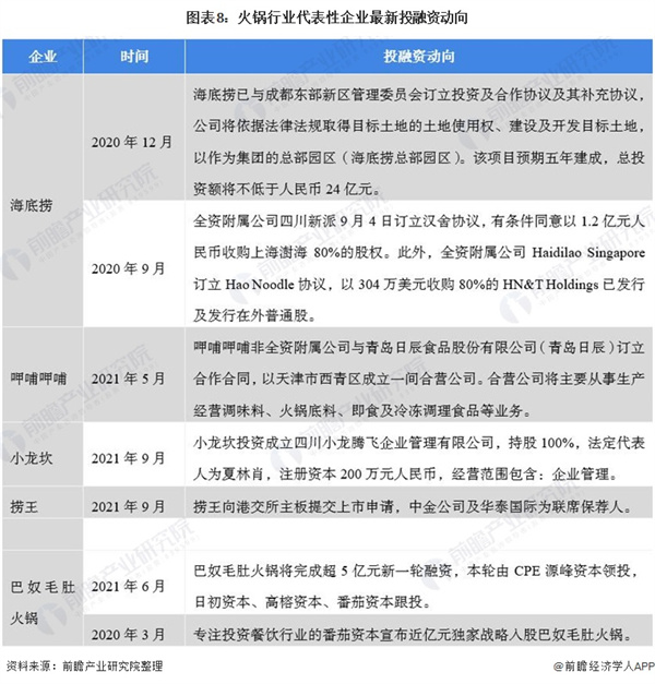
火锅行业代表性企业最新投融资动向
2020年以来,火锅行业代表性企业的投融资动向主要包括收购公司拓展业务、投资建设园区基地、成立子公司、冲击IPO上市等。火锅行业代表性企业最新投融资动向如下:
小型火锅店-火锅市场分析
火锅消费频次高
火锅市场是国内餐饮行业份额居于榜首的细分市场。从消费者的消费频次来看,有超过45%的消费者表示每个月会吃几次火锅,每周吃火锅不少于两次的消费者占比也达到27.9%。
消费者偏好川渝火锅
从火锅消费偏好上看,有59.1%的中国消费者偏好川渝火锅,其次为粤系火锅、北派火锅,偏好支持率分别为37.7%、30.3%。
人均消费金额100元以上占比高
从人均消费金额看,48.2%的中国消费者单次火锅花费51-100元,30.7%的消费者花费101-150元。

从具体的菜品偏好来看,消费者更加青睐蔬菜类菜品,偏好程度达到63.5%;其次为肉类,有63.1%的消费者表示青睐。整体来看,消费者的偏好菜品较为均衡。
朋友聚会为主要消费场景
从消费场景来看,有57.4%的消费者表示,选择火锅是由于朋友聚会的目的;有52.9%的消费者表示是出于家庭聚会目的。
小型火锅店加盟流程
1、了解品牌:首先,你需要了解并选择你感兴趣的小型火锅店品牌,包括它的经营理念、产品特色、市场定位等方面的信息。你可以通过品牌的官方网站、加盟手册、招商会等渠道获取相关信息。
2、联系品牌方:一旦你确定感兴趣的品牌,可以通过品牌方提供的联系方式进行沟通和咨询。你可以向他们了解加盟政策、费用、技术支持、培训支持等方面的信息。
3、提交申请:如果你决定加盟该品牌,你需要填写加盟申请表,并按照要求提供相关的资料,包括个人信息、经营计划、财务状况等。
4、面谈和审批:品牌方会对你的申请进行评估和审批。他们可能会要求面谈,对你的经营能力、资金实力和合作意愿进行进一步了解。他们也会对你的申请材料进行审核,确保你符合加盟条件。
5、签订合同:一旦你的申请通过审批,双方达成合作意向,你将与品牌方签订加盟合同。合同会包括加盟费、使用费、品牌形象保证等具体条款,需要仔细阅读并确认。
6、培训和准备:在正式开店之前,你会接受品牌方提供的培训,包括经营管理、产品制作、服务流程等方面的培训。同时,你还需要准备店铺的选址、装修、设备采购等事项。
7、开业运营:完成店铺准备后,你可以进行试营业和正式开业。在开业初期,品牌方往往会派遣专业的团队提供支持,协助你开展运营工作。
小型火锅店加盟支持
1、品牌授权:加盟品牌会授予你使用其品牌名称、商标、形象等的授权,让你得以使用他们的品牌资源。
2、店面选址:品牌方会根据其经验和市场调研帮助你选择合适的店面位置,以确保店铺的流量和客户来源。
3、装修设计:品牌方可以提供店铺装修设计方案和施工指导,以确保店铺的形象与品牌形象一致。
4、供应链支持:加盟品牌通常会有自己的供应链系统,可以为你提供食材、调料等原料的采购支持,确保产品的质量和稳定供应。
5、培训支持:品牌方会提供全面的培训支持,包括经营管理、产品制作、服务流程等方面的培训,以帮助你提升经营能力。
6、技术支持:加盟品牌会为你提供技术支持,包括产品研发、制作工艺、新产品推广等方面的支持,以保持竞争力。
7、运营支持:品牌方会提供运营指导和支持,包括市场推广、促销活动、客户管理等方面的支持,帮助你增加销售和提升品牌影响力。
8、售后服务:加盟品牌会提供售后服务,包括开店前后的咨询、解答问题、技术支持等,以满足你在经营过程中的需求。
小型火锅店加盟条件:
1、要求是完全民事行为能力的自然人,拥有合法经营资格的投资者,渴望获得成功。
2、对“小型火锅店”所展示的企业文化、经营理念,所追求的设计理念、品牌风格达成高度共识。
3、具备一定的资金实力,资金取得合法,有良好的资金信用。
4、有一定的商业经验或商业意识且具备适宜的经营场所。
5、遵守小型火锅店品牌相关经营、管理和营运守则。
6、以诚信为本,具有“用心服务消费者”的思想。
7、富有责任感和开拓精神。
小型火锅店加盟优势:
1、品牌优势
投资小型火锅店,享有品牌使用权和全部产品的经营权。
2、产品优势
小型火锅店拥有一支顶级设计师团队,每季度都会有超过百款的新产品投放市场,大大丰富了产品线,给客户更多选择。
3、技术优势
公司特有的技术含量,非授权方无法效仿和复制,保证项目的核心竞争力。
4、培训优势
投资小型火锅店加盟项目,专业团队系统化培训,你也能成为行业精英,并提供精英上门带店。
5、服务优势
遍及全国的售后服务体系,特设全国售后服务电话,售后服务会对投资者进行不定期的电话跟踪服务,确保投资者在店面运作上有很大的提高。
6、投资优势
较之于同类品牌,小型火锅店的合作政策最为优惠,整体投资额更低,对投资者的实力要求相对宽松。

