福晶园加盟费用: 福晶园投资费用在9-15万元。

在加盟过程中,大多数投资者最为关心的就是加盟费用了,而上表所列的费用,只是加盟福晶园所需要的大致费用,如果您想获得福晶园加盟费用更详细的信息,就快点击“
我要咨询”咨询吧!
福晶园品牌介绍:
福晶园面包蛋糕是一家知名的面包蛋糕品牌,以其高品质的产品和独特的口味而闻名。此品牌提供各种口味的面包蛋糕,包括经典的奶油蛋糕、巧克力蛋糕、水果蛋糕等,满足不同人的口味偏好。
福晶园面包蛋糕采用优质的原材料和制作工艺,保证了产品的口感和质量。它们的蛋糕外观精致美观,内部松软、绵密,口感丰富醇厚。无论是生日、婚庆或其他场合,福晶园蛋糕都是一个受欢迎的选择。
此外,福晶园也提供定制蛋糕的服务,根据客户的需求和主题定制特别的蛋糕。无论是个人消费还是商务派对,福晶园都能满足不同需求。

福晶园面包蛋糕店遍布全国各地,提供舒适的用餐环境和友好的服务,让顾客在轻松愉快的氛围中享受美味的面包蛋糕。无论是作为礼物还是自己品尝,福晶园面包蛋糕都是一个不错的选择。
福晶园品牌深入到消费者的心中,同时也为福晶园赢得良好的口碑,经过十余载的积累和沉淀,终于使得福晶园品牌深受市场喜爱和亲睐。为了适应如今的市场竞争,公司也在引入先进的品牌经营理念和制作工艺,不断加大创新投入,从外部引进先进的技术和设备,同时公司加大培训力度,注重员工综合素质的提高,从而促进产品质量和服务质量的提高,为福晶园的不断壮大奠定坚实的基础。
福晶园公司介绍:
郑州福晶园企业管理有限公司是一家集月饼、蛋糕、面包、西点等美食生产及销售与一体的现代化烘焙企业。以创新引领潮流,以务实实现发展。郑州福晶园企业管理有限公司是一家集研发、生产、连锁销售经营为一体的专业性综合烘焙经营实体。公司目前已拥有二十多家店面和一家中央工厂,先进的生产设备、强大的配送体系;生产质量完全按照QS标准执行,生产流程严格执行ISO9001、ISO22000的要求,不断努力探索更美味,更健康,更营养卫生的产品,深得消费者的信赖。

销售产品结构有:中秋月饼、生日蛋糕、面包、西点、酥饼、冷饮等多种产品。天然、营养、安全、卫生是我们福晶园对产品发展的宗旨。改变人们长期以来过分追求以色、香、味为主导不利健康的饮食习惯。全谷物营养杂粮加高品质天然面粉是我们不断创新开发的主题。健康福晶园,我们努力为您创造健康品质生活每一天。
福晶园加盟前景:
风雨历程十余载,辉煌业绩铸丰碑。历经十余年的风雨洗礼,福晶园旗下的“月饼”、“蛋糕”、“面包”、“西点”已成为市场上家喻户晓的四大品牌,福晶园也在走品牌创新和建设的道路上创造出一块又一块丰碑.公司以总经理刘群立为核心,下设营运部、财务部、生产部、人力资源部、后勤部、团购部、行政部等七个部门,部门之间分工明确,团结协作,追求在高效率完成工作的情况下,打造高标准的执行团队,在市场竞争的激流中,福晶园人坚持开拓创新,不断进取,更好的为消费者提供健康优质的产品和快捷友善的服务,在企业快速发展的同时,力争做好中原烘焙市场的旗舰品牌。
烘焙食品行业发展现状分析:
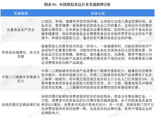
烘焙食品行业发展迅速
2013-2018年,我国烘焙食品产成品总额波动变化,2018年,我国烘焙食品产成品总额达55.06亿元,较2017年增长4.66%。

2013-2018年,我国烘焙食品行业销售收入有所减少,受中美贸易战影响,烘焙食品成本有所上涨,2018年,我国烘焙食品行业销售收入为2392亿元,较2017年减少18.80%。
我国烘焙食品人均消费量约14斤
随着饮食习惯的改变,我国烘焙食品年人均烘焙产品消费量逐年上升。据中国食品工业协会烘焙专业委员会统计数据显示,2018年,我国烘焙食品人均消费量约7.4千克。

与发达国家相比,我国烘焙食品的人均消费量仍有增长的空间。据Euromonitor统计数据显示,2018年,德国的烘焙食品人均消费量约为我国的9.3倍,美国7.6倍,日本7.0倍。

从消费者的喜好来看,我国面包产品约占市场总额的44%,饼干及其他烘焙食品,占比约39%,蛋糕占比17%。
烘焙行业分析
随着年轻消费者受国外饮食习惯影响及城市生活节奏的加快,更多的年轻人选择便捷与营养健康的食品,而快速、方便的西式餐点就成了人们的首选。目前我国有超过11%的国人选择在早餐时食用面包,仅低于选择食用包子的消费者数量。国内烘焙市场处于快速发展阶段,烘焙新产品呈现早餐化、鲜食化、健康化等趋势。

外资品牌的进入唤醒了国内烘焙市场,国内一批厂商品牌快速崛起,并且借助本土化的优势,成为市场的主导力量。据相关数据,2018年曼可顿、好丽友、面包新语、山崎面包、宾堡在中国地区烘焙食品营业收入分别约为8亿、20亿、12亿、1.2亿、5亿。而本土品牌桃李面包、达利食品2018年烘焙食品的收入已分别达到48亿元、62.5亿元,市场份额远超外资品牌。

2021年中国烘焙食品行业市场规模将达2600.8亿元,同比增长19.9%。前瞻产业研究院认为,市场规模将保持10%左右的增长率持续增长,2023年中国烘焙市场规模预计达到3069.9亿元。
烘焙行业在2023年依然有着广阔的前景,但是也需要面对许多挑战和机遇。企业需要不断关注消费者需求的变化,引入新的技术和设备,做好品牌营销和销售策略,同时也要关注环保和可持续发展的要求。只有不断适应市场变化和改进自身的生产和经营模式,烘焙企业才能在未来取得成功。
福晶园加盟条件:
1、具有合法经营资格的法人公司、个体户或具有承担法律赋予民事权利的合法公民。
2、认可并接受福晶园的经营理念和模式,有志于创业投资的人。
3、加盟者必须具备一定的经历实力,具备一定的投资资金来可以保障店铺正常运作。
4、能在商业街区、高档社区内按照公司要求建立店铺。
5、具备坦诚健康的合作心态并愿意接受公司总部的管理和培训。
6、良好的商业信誉,在本地有广泛的人脉关系。
7、加盟商要求要能言善辩,人际沟通能力要强,还要具备财务管理能力。
福晶园加盟流程:
1、加盟咨询
在确定加盟前,加盟商最好要提前了解下项目的基本信息和相关的加盟政策。
2、双方意向沟通
了解福晶园加盟代理所需要的条件、判断、评估审核,判断您是否适合加盟或代理福晶园相关项目,这是一个相互选择的过程。
3、加盟申请
填写加盟申请表,公司对投资者提供的资料进行审核,确认投资者的经营资格。
4、签订合同
在最终确立了要加盟福晶园之后,公司将与加盟商签订合同,加盟商加盟的全部流程,将由公司总部全权负责,给加盟商一份安心。
5、门店选址
合同签订好后,加盟商就需要着手准备门店事宜,首要的就是要为门店选择一个相对有利的店址,为后期的运营打下良好的基础。
6、店面装修
专业店面评估,餐厅装修设计并实施。
7、岗前培训
福晶园需要加盟在开店之前进行岗前培训,了解福晶园的企业文化,包括开店之后所需要的技术等等。
8、开业筹备
在当地有关部门办理营业执照,进行税务登记,制定开业计划,做好开业准备。
9、开业庆典
试营运没有问题的话,就静待开业当天的准时到来,按照之前策划的流程完成开业庆典即可!
福晶园加盟优势:
1、品牌优势
公司凭借强大的专业管理技术队伍,为加盟商提供持续不断的经营管理支持与相关服务,从店面选址、规划、人员招聘、培训、物资配送、开业策划、产品开发、后续服务指导等方面拥有成熟的模式,让项目投资更稳健。
2、产品优势
根据市场需求的变化,会不断对产品进行改良和调整,研发新品及满足顾客的需求,以保证产品具有强大的竞争力,立足于不败之地。
3、培训优势
总部针对不同区域、市场,持续不断地进行技术、技能免费传授,帮助合作商获得增值服务,更加博取区域市场的竞争能力,生意持续火热。
4、技术优势
对整套业务体系从选址到开业营运制定标准化和规范化的运营模式,供加盟商使用提供。
5、服务优势
运营工具支持、区域保障支持、专业培训中心、技术研发支持、物流配送支持、专家运营支持、专家选址支持、 装修指导支持、核心技术支持、营销策划支持等多项支持帮您轻松建店,做您加盟路上最稳固的靠山。
6、投资优势
总部推出了很多的优惠政策,会给予多方面的补贴政策以及返利政策,让加盟商能够省下不少的投资金额,同时也可以极大的激发加盟商的创业热情,让加盟店的发展越来越好。
福晶园加盟支持:
1、品牌形象支持
统一品牌支持,总部统一的形象识别系统,向经销商提供全套VI视觉识别系统。统一的形象将节省加盟商营销宣传投入。
2、整店输出支持
总部协助加盟商选择店面、商圈评估、装修规划、设备方案等一系列支持,整店输出加盟店。
3、免费培训支持
专业人员对加盟商进行全方面的培训和后期指导,助您快速成为当地具有影响力的面包蛋糕品牌。
4、市场运营支持
总部提供全年节假日店铺促销方案,创意与同步,不仅可以提高当地品牌知名度,更有助于提高产品销量和水平。
5、媒体广告支持
总部凭借雄厚的资金实力,进行强势宣传推广,在各级电视、包括网络媒体大量投放广告,提供品牌知名度和美誉度,各合作商坐享由此带来的滚滚财源。
6、物流配送支持
物流由本公司代办托运,由本公司承担到物流起运地的费用(短途)。
7、选址装修支持
招商部进行选址核定,根据店面选址,量身设计加盟店装修图,并进行建店装修监控等的全程支持。
8、区域保护支持
总部会对取得指定区域的独家经营权的加盟商实行保护政策,保障加盟商的合法权益。
9、跟踪服务支持
公司总部会不间断的派专人巡查加盟商的店铺,解决加盟商在运营过程中所遇到的实际问题,协助加盟商处理问题。
问:开福晶园需要多大面积?
答:总部有多种店型可供加盟商选择,加盟商可根据自己的实际情况选择适合自己的店型。
福晶园加盟问答:
问:开一家福晶园加盟店,开在哪里比较好?
答:一般来讲,福晶园加盟店开店位置附近人口越多,越密集越好。比如商业区、旅游区,大学区等。
问:福晶园适合哪些人消费?
答:福晶园的口味独特,适合大众消费,尤其是喜欢面包蛋糕的人。
问:我没有经验,可以开一家福晶园加盟店吗?
答:可以的。福晶园的加盟商中很多都是没有相关开店经验的,相信在总部的一对一培训中,您就很快就能上手开一家属于自己的门店。
问:开一家福晶园加盟店,总部会提供相关培训吗?
答:总部拥有强大的培训支持体系,为加盟商提供统一的店铺管理人才培训,包括了品牌理念、店铺管理、实际操作、服务等,支持开业支援,对店员进行培训及店铺管理的再培训,确保店铺的正常运营。
问:门店的员工能自行招聘吗?
答:可以的。门店的员工可以由加盟商自行招聘,总部对此并不约束。
问:福晶园的原材料是用总部统一供应的吗?
答:为了保证福晶园产品口味的统一,一般福晶园的原材料是由总部统一供应的。
问:福晶园加盟,总部会提供相关的运营支持吗?
答:福晶园凭借成熟、完整的营销模式,针对不同商圈,不同时期推出相应市场促销方案,加盟商仅需按照总部要求执行即可获利。