爱折扣零食店加盟费用:首次投入费用预估约32万元
爱折扣零食店公司简介
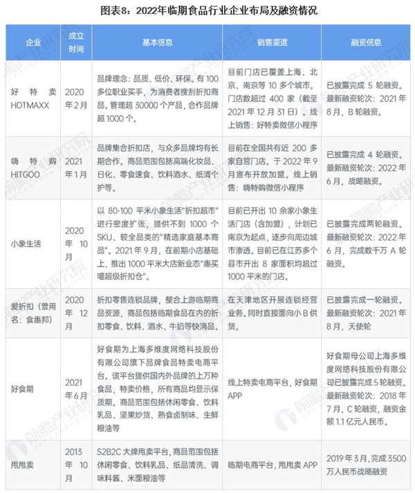
未来已来(天津)科技发展有限责任公司成立于2017年5月18日(前身:一分利)位于京、津两大直辖市的中心点-天津武清,是一家集仓储、零售、服务于一体的专业化公司,受VC资本青睐,由惟一资本和钟鼎资本联合注入资金,Pra钟鼎继续加投,鞍羽消费跟投,完成了天使轮投资,11月10日,三只松鼠“111品销大会”及“111群星之夜晚会中爱折扣与三只松鼠牵手首次公开亮相。公司拥有专业的经营指导团队和专业商品开发团队,上万平米左右库房的批发仓和门店仓两大仓储支持。
爱折扣零食店核心优势
1. 成熟的运营模式:全方位支持、软件服务化、降本增效、品牌标准化服务定制化。
2. 超强私域:门店3公里内强传播,复购率55%,单店百群万人私域流量。
3. 保姆式全方位扶持:专业选址培训支持,专业工程设计支持。
4. 产品优势:超2000+sku、周周都更新天天有新品、价格低,一线大厂直接合作没有中间商赚差价。
爱折扣零食店特色
整合上游供应链,为消费者提供低价好物
供应链能力是折扣零售目前最核心的竞争力,爱折扣已经在供应链上打磨了近5年,拥有华北第一大临期仓库,搭建了成熟的采购体系,并和数百个品牌、经销商建立了稳定的合作。同时爱折扣还专门成立了食品实验室,通过分析消费者的口味需求,定向开发大众商品,打造自有品牌。这些货物基础有效的保证了前端门店的经营,因此消费者在店里可以明显的感觉到和其他折扣店的差异化价值:大牌商品占比高、价格绝对便宜、货物稳定性高、门店可逛性强,这些差异化价值在经营端的反映则是高转化、高连带、高客单的特点。
强调运营细节,提供更具有温度的服务
爱折扣主打社区店,离用户更近,通过提供更具有温度的服务做社区居民的朋友,成为用户的逛吃乐园。爱折扣门店所有商品都可以试吃,这种方式可以有效拉近与消费者的距离,低成本获得消费者对品牌的信任感。爱折扣还针对社区用户特点搭建了丰富的活动库,比如门口的套圈、抽奖、猜拳等,提升了门店的经营温度,强化消费者对品牌的记忆点。此外爱折扣还通过私域池为社区用户提供服务,比如送货上门、优惠券发放、社区信息发布等,在门店内也推出导购服务、按铃服务等。凭借更有温度的服务,不同于其他折扣店开业即巅峰的情况,爱折扣的门店业绩一直持续增长,复购率和裂变速度极高。
中国超市行业细分市场现状分析
按规模划分超市细分市场分析
1、细分市场概述
根据最新《零售业态分类标准》,超市按经营面积,可分为:

目前,我国超市业态形成了大型超市+超市+社区超市的格局。大型超市和超市占据核心商圈,覆盖5-20和3-5公里的商圈,社区超市临近各居民区,覆盖1-3公里的商圈,填补空白和销售薄弱区域。每家企业也根据所在城市商圈、物业的特点,配置面积大小不等、功能定位不一的各类型门店。
根据《连锁超市经营情况报告(2021)》,大型超市和超市同店可比销售在三线城市表现最好,社区超市在四线城市表现最好。从细分业态维度看大超和社区超市增长较快,超市增长最慢。
2、市场竞争情况
根据Kantar的统计,截至2022年7月,高鑫零售、永辉、沃尔玛、华润万家、物美集团在全国前十零售商市场份额排名中占据前五,市占率分别为7.8%、5.5%、5.4%、5.3%、3.2%。中国的商超行业区域性布局特征明显,地区分散化现象严重,上述公司是少数几家能够在全国范围能实现布局的大型超市企业。

注:上图数据截至2022年7月15日。
3、区域分布情况
以行业领先的超市品牌为例分析,高鑫零售主要以大型超市业态为主,联华超市主要以中型超市业态为主。截至2022年财年中期,高鑫零售大型超市主要分布于华东和华南地区,分别有大卖场185家和98家。公司大型和中型超市大约7%位于一线城市,16.5%位于二线城市,47.2%位于三线城市,21.4%位于四线城市,7.8%位于五线城市。2022年,联华中型超市累计共2268家,其中有85.76%的超市分布于华东地区。

注:高鑫零售2022年中期报告截至2022年9月。

注:联华超市数据截至2022年12月31日。
按业态划分超市细分市场分析
若按经营业态分类,超市主要可以分为综合超市、生鲜超市、折扣超市、精品超市等。
1、生鲜超市业态分析
根据2022年1月全国城市农贸中心联合会发布的《2021年农贸市场发展情况调查报告》,从流通渠道占比来看,社区电商在内的线上平台与社区生鲜店正成为生鲜农产品流通渠道的有力补充。2020年,钱大妈、果多美等社区超市与社区生鲜店总交易额约占全国生鲜农产品零售总额的19%,大型超市约占13%,淘宝、京东等传统生鲜电商,多多买菜、美团优选、淘菜菜等社区电商,加上盒马、叮咚买菜、美团买菜等前置仓新零售渠道共占近7%,剩下约4%为流动摊贩、农民自售等销售渠道。

注:上图为2020年数据。
由于近年来超市行业正向着全渠道融合方向发展,生鲜超市的发展模式主要可以分为从线下到线上和从线上到线下。前者常见于拥有实体门店的传统超商,后者常见于向线下渠道拓展的电商平台。
2、折扣超市业态分析
近年来,随着国家反食品浪费工作的展开,零售行业对食品浪费问题逐渐重视,临期食品销售渠道开始呈现多元化发展态势。其中,根据机构调查统计,有74.5%的消费者有通过线下渠道购买临期食品的经验,其中大型商超和临期食品专卖折扣店是较为主流的销售渠道;有63.5%的消费者进行过线上临期食品采购,主要以大型综合电商平台和线上商超为渠道。

所有的消费品品牌每年都会有一定比例的临期、库存、滞销商品产生,这是中国式碎片化的零售市场、分层层的零售渠道、复杂的流通环节决定的,难以避免,清库存、去库存是品牌方持续的诉求。不少企业嗅到临期食品的商机,开始投资布局折扣超市。从临期食品代表企业的入场时间来看,主要集中在2020-2021年,其中门店数量最多,增长速度最快的是好特卖,2020年,好特卖门店为100余家,2021年门店数已超过400家。
3、精品超市业态分析
精品超市是一种大中型零售业商店超市,所售商品主要为高端日用消费品,如有机食品、品牌商品和高端进口产品等,主要的目标群体为中高收入阶层,通常分布于定位中高端或经营状况已较为成熟的高级百货大楼、购物中心,有望取代传统商超成为商场的核心零售业态。
精品超市和传统综合超市及大卖场能够满足不同人群的购物需求,成为零售业中互补的业态。综合超市和大卖场满足了中国居民追求商品高性价比的需求,在过去20年取得了快速发展,随着中国居民生活水平不断提高,精品超市逐渐成为满足中国居民追求购物品质需求的有效线下解决方案。
爱折扣零食店加盟条件
面积150-300平米、储备5-7人、培训7-10天
爱折扣零食店加盟流程
1、加盟咨询
2、加盟商面谈
3、缴纳意向金
4、选址对接
5、店面设计
6、开业筹备
7、试营业
8、新店开业
9、经营支持
爱折扣零食店加盟支持
前200名即可享受10万补贴、0加盟费0培训费0管理费
爱折扣零食店加盟优势
1、品牌优势
品牌有着多年的运营经验,不仅专业性强,而且总部实力也很雄厚,能够为加盟店提供多重的加盟支持,为加盟店提供坚实的后盾支持。
2、产品优势
爱折扣零食店的产品不经款式新颖、优质选材,而且产品的质量都是有品质保证的,能够为消费者提供健康、舒适的体验。同时,总部的产品更新速度也是非常的迅速的,能够快速的满足市场日益增长的款式需求,提高加盟店的光顾率。
3、技术优势
总部针对不同区域、市场,持续不断地进行技术、新销售手段的免费传授,帮助合作商获得增值服务,更加博取区域市场的竞争能力,生意持续火热。
4、培训优势
投资爱折扣零食店加盟项目,专业团队系统化培训,你也能成为行业精英,并提供精英上门带店。
5、服务优势
爱折扣零食店企业为加盟商提供一站式服务支持,从品牌形象支持到广告宣传支持,加盟商可以直接享受品牌影响力带来的客源,为加盟商大大节省了宣传费用,同时整店输出式加盟政策,加盟商无须过多程序直接可以盈利。
6、投资优势
爱折扣零食店拥有一大批忠实的消费者,市场环境好,发展前景非常乐观,而且投资额度低,风险小,是非常好的一个投资加盟项目。
