鹤所糕点加盟费用: 鹤所糕点投资费用在11-14万元。

作为极其抢手的加盟品牌,鹤所糕点的加盟并不是那么容易,因此,对于有想法的投资者来说,最好是能够详细了解鹤所糕点的加盟政策才能更容易成为其中一员。如果您对此还不够清楚,可以点击右侧的“
我要加盟”了解最新加盟信息!
鹤所糕点品牌简介 鹤所隶属于北京象飞田餐饮管理有限公司旗下品牌,申请于2021年06月17日,主要经营:咖啡馆、蛋糕裱花等。
鹤所是一家主打高品质、零蔗糖的中西融合点心店,产品均是低糖,零蔗糖糕点。招牌产品拿破仑。
鹤所糕点品牌系列 三星拿破仑
蔓越莓司康
茉莉花茶饼干
小桃酥
鹤所糕点品牌优势 鹤所选用原料是品质食材,采用天然代糖,专注于“低糖、零蔗糖”,致力于低热量,低甜度,无龋齿。
鹤所糕点品牌文化 倡导健康时尚的生活理念,以“创新、时尚、健康”为宗旨。
鹤所糕点品牌故事 鹤所是一家糕点品牌的名字,创始人包如江一直希望能在品牌中体现出中国元素,而鹤这个动物因其仙气常常在古代中国被寄托长寿的寓意。包如江在苏州游玩时,来到了一个名为“鹤所”的园林,就此决定将自己的糕点品牌取名“鹤所”。鹤所于2022年1月28日鹤在通州万达开设了面积62.5平米的首店,这是一家后厨和陈列区“全透明”的店。
鹤所糕点发展起源 创始人包如江在创立鹤所前,曾在公关公司工作,主要服务一些快消类品牌,2013年开始跨界轻餐饮行业,先后做过VIVI DOLCE、淘汰郎、REMICONE项目,后来自主开发过快餐项目马走日。在轻餐饮领域扎根近十年,积累了不少经验,包如江决定创立一个挑战性更大的项目——零蔗糖糕点。“其实创立鹤所,有感性和理性两方面的原因。”包如江告诉红碗社。
“感性的部分就是,中国人现在日常生活中很少选择中式糕点了,有一个必备的场景是过年大家都会自己做一点或者买一点,我们家的祖传糖尿病,但是他们又很喜欢糕点。所以有一个念头是想做一些零蔗糖的产品;理性层面是在考虑做糕点项目的时候,前期也跑了很多工厂,发现上百个品牌也都在关注,基于我之前做品牌的角度,发现差异性是很重要的,加之以前工作积累了很多供应链的支持,机缘巧合得出来‘零蔗糖’这个差异化的定位。”
鹤所糕点品牌发展 目前,鹤所总共有25个SKU,明星产品有拿破仑系列、蔓越莓司康、糯米船、和田枣糕、茉莉花茶饼干等。包入江表示,鹤所现在可以做到所有品类100%零蔗糖,但是在最早做零蔗糖的时候,他们也担心产品不好吃,因为在烘焙工艺里,“糖”不光是解决甜度的问题,还充当了发面的稳定性和产品的保湿性,包括烤出来的焦糖色,糖在原料里面它还有延长保质期的作用。但是后来团队经过八个月左右的研发,解决了上述的所有问题。“如果盲测的话,大概吃不出来我们是零蔗糖的产品。”
包如江称,糕点品牌都会有一个引流的大爆品,鲍师傅是肉松小贝、泸溪河是桃酥、虎头局主打的是麻薯,鹤所选择了拿破仑。一来是差异化打法;二来拿破仑蛋糕是被市场验证过的成功品类;第三是拿破仑结合了自身优势,因为鹤所的全透明厨房,所以包如江希望核心产品是有表演性质的,糕点师在切拿破仑千层的时候,有很强的视觉冲击力,适合在抖音等短视频平台传播;还有一点,传统意义上的爆品是引流品,但是不一定是单价最高的产品,而包如江选择拿破仑,不仅考虑到前面三个因素,还因为拿破仑是高客单的利润款。
“拿破仑单份卖三十多,我们是限购每次两份,这两个产品组合起来已经是七十多的客单价,再搭配一些其它比如茉莉花茶饼干、蔓越莓司康等,就可以做到一百多的客单,利润优势就凸显出来了。”
鹤所糕点产品特点 鹤所的健康不仅体现在“零蔗糖”上,还拒绝使用氢化植物油、氢化脂肪、植物黄油、人造奶油、植物奶油等不利于健康的原料。另外,在一些能让顾客区分出明显差异的食材上,鹤所会选用更优质的食材产地进行直采,比如大兴安岭的野生蔓越莓、云南的高原玫瑰和意大利的马斯卡布尼奶酪等。更是结合中国人口味,选择很多有代表性的中国食材,比如六必居的花生酱、吴裕泰的茉莉花等。
除了优质原材,在产品研发上,鹤所也不惜成本。鹤所整个研发投入占到了启动资金的30%,每款产品都是与米其林三星主厨的合力研发制作的。鹤所的透明厨房让消费者所见即所得,这种透明化、客观化,便是鹤所对消费者最大的诚心,与其着重金在营销推广上,不如将钱花在最能提升顾客体验和信任感的事情上。
鹤所糕点发展规划 鹤所并非追求盲目的快和规模化,先将一个高坪效、高人效、高利润率的单店模型跑通,再谈拓店。
单店年营收5000万是鹤所追求的,当然还在努力中,主要有以下几个方向:一是增加坪效、人效高的辅助品类,比如意式冰淇淋机、无糖的果酱、麦丽素等标准化、可增加客单的品类;二是吸纳权威糕点人才,好的爆品可以加深品牌护城河,比如最近有法国蓝带毕业生和我们谈合作;三是增加一些高认知度的单品原料,比如即将推出的客单价168的猫山王榴莲产品。
在品牌营销方面,鹤所更看重有切实转化率的动作,归根到底还是差异化打法。每一次成功的产品都是一次成功的品牌营销,比如多花一块钱做一个包装袋,这种长期的传播效果比花一万块钱请一个KOL做场活动要好很多。所以,旧仿旧并不新奇,应该在传统的元素上再创造,演化成新的潮流。
比如鹤所的包装袋是“荧光粉”和“荧光绿”,十分亮眼,其实这样操作的初衷是,给品牌找中国元素的时候,想到以前的政府通知单都是用粉红色的纸分发给社区居民,这种粉色很传统也很有认知度,苏州园林的墨绿色则代表了中国的传统文化,所以选择粉色和绿色。
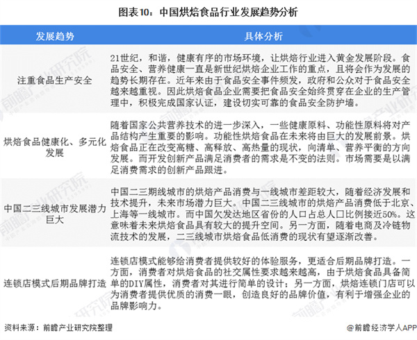
鹤所糕点-烘焙行业格局 烘焙食品一直是欧美国家的早餐和主食,相较之下,中国烘焙行业发展时间较短,同时,烘焙食品在中国主要作为甜点零食,人均消费量与欧美等国家有较大的差距,随着中国消费者对烘焙食品的认识度不断提升,中国烘焙食品的发展空间巨大。
人均消费量较低 市场增长空间巨大 烘焙食品主要分为面包、糕点、蛋糕和混合甜点四大类,在欧美地区一直被当做早餐及主食,然而在亚太地区,由于长久以来人们的生活习惯和饮食方式与西方国家有所不同,烘焙食品通常作为点心食用而非正餐食用,根据中国食品工业协会烘焙专业委员会统计数据显示,2019年,我国烘焙食品人均消费量约7.8千克。尽管近年来中国烘焙食品人均消费量逐年增长,但与欧美等国相比仍有较大的差距,行业增长空间较大。


近年来,随着人们生活节奏加快以及西方饮食文化的渗透,烘焙食品逐渐在早餐市场中崭露头角,显示出一定的正餐化趋势,在烘焙食品正餐化需求与休闲需求的双重推动下,行业的市场规模也进一步增大,根据Euromonitor统计,2020年的我国烘焙食品市场规模预计达到2567亿元。
细分产品中烘焙糕点占比过半 在我国烘焙食品细分产品中,面包消费量占比为24%,蛋糕消费量为18%,糕点的消费量占比最大,为58%,糕点已经成为烘焙食品占比最大的细分品类。
国外品牌强势进入 本土品牌加速崛起 烘焙糕点自上世纪80年代起逐步以辅食的形态兴起于国内市场,在中国广阔的市场需求的吸引下,外资品牌凭借品牌和资本优势强势进入并迅速打开中国市场。

外资品牌的进入唤醒了国内烘焙市场,国内一批厂商品牌快速崛起,并且借助本土化的优势,成为市场的主导力量。据Euromonitor数据,2018年曼可顿、好丽友、面包新语、山崎面包、宾堡在中国地区烘焙食品营业收入分别约为8亿、20亿、12亿、1.2亿、5亿。而本土品牌桃李面包、达利食品2018年烘焙食品的收入已分别达到48亿元、62.5亿元,市场份额远超外资品牌。
行业竞争格局分散 市场集中度仍有提升空间 近年来,我国烘焙行业涌现出包括桃李、达利园、盼盼等一些优质本土企业,但总体来看,我国烘焙行业市场集中度仍然较低,2019年我国烘焙行业CR5为10.6%,远低于日本、英国、墨西哥、美国等国家,同时我国烘焙行业目前的龙头企业达利园和桃李的市场占有率分布仅为3.7%和3.3%,行业竞争格局较为分散。

短保产品成为热门赛道 烘焙行业按照产品保质期长短分为短保、中保、长保三大类,近年来,随着人们对健康的关注,短保烘焙食品更加符合健康化食品消费升级趋势,各大烘焙消费品牌也纷纷推出短保烘焙产品。
烘焙食品将朝鲜食化、健康化发展 随着年轻消费者受国外饮食习惯影响及城市生活节奏的加快,更多的年轻人选择便捷与营养健康的食品,而快速、方便的西式餐点就成了人们的首选。目前我国有超过11%的国人选择在早餐时食用面包,仅低于选择食用包子的消费者数量。国内烘焙市场处于快速发展阶段,烘焙新产品呈现早餐化、鲜食化、健康化等趋势。
鹤所糕点加盟条件: 1、须有较强的品牌意识,了解鹤所糕点品牌知名度和忠诚度,认同鹤所糕点公司的企业文化和品牌价值,认识加盟鹤所糕点品牌优势。
2、认同鹤所糕点品牌及企业文化。
3、符合投资加盟需求的相应资金实力。
4、有合适的店面,满足总部对店铺面积的规定。
5、愿意参加鹤所糕点总部的培训和接受总部的各项管理。
6、具有一定的商业表达能力、经营管理能力,自信上进,信誉良好,有经验、实力的单位、个人优先考虑。
7、具备强烈的进取精神。
鹤所糕点加盟流程: 1、加盟情况了解 加盟商对于鹤所糕点品牌的了解可以通过留言获取加盟资料,或者与在线客服咨询。
2、实地考察 加盟商与鹤所糕点电话沟通后可以前往实地考察,了解加盟品牌是否符合心意。
3、资格审核 总部对投资者进行审核。确认投资者的合作资格。
4、签订合同 若您通过总部的资格评审,双方可根据协商结果签订加盟合同。
5、店面选址 加盟商提供店铺地址,总部对总部地址进行评估,并且对该地市场进行考察。
6、店面装修 公司使用统一的店面形象,包括统一的店面风格。总部在加盟者店面的确定之后便会提供装潢的设计图纸。
7、免费培训 加盟鹤所糕点,总部会为加盟商提供一系列的免费培训服务,以提升门店的成功率。
8、开业 与业务经理一起沟通开业时间、筹划开业方案和进行前期准备。
9、正式营业 总部带店人员协助加盟商共同完善管理,选择吉日举行开业典礼,之后即可正式营业。
鹤所糕点加盟优势: 1、品牌优势 业内知名品牌,影响力广。
2、产品优势 创意性、时尚化、新颖化的鹤所糕点新产品已成为国内市场流行趋势的风向标。
3、技术优势 总部将定期为投资者提供最新研发的产品,以保持产品的不断更新,提高竞争力。
4、培训优势 总部会不定期举办培训活动,加盟商可以选择性的安排员工免费参加培训。同时也会举办一些交流大会,各自分享运营中的成功经验,以供彼此参考和探讨,共同进步。
5、服务优势 完全的整店输出方式,傻瓜式的经营方法让每一个投资者都能轻松获得成功。
6、投资优势 根据加盟商的商店周边市场调查结果及加盟者实际运营水平,多种套餐经营加盟模式供你选择。
鹤所糕点加盟支持: 1、品牌形象支持 公司总部免费提供VI、SI等品牌识别光盘,以及免费使用公司的logo。
2、整店输出支持 公司总部在加盟商签订加盟合同之后,便为其配备专业的工作人员,协助加盟商从店面选址到开业一系列流程,保障加盟商顺利开业。
3、免费培训支持 为加盟者免费提供专业技术培训与经营管理培训,加盟者将享受鹤所糕点品牌的技术升级与系列产品更新的培训与使用,为加盟者培养专业化的品牌经营团队,确保加盟店经营成功。
4、物流配送支持 鹤所糕点品牌加盟总部物流信息部为加盟商提供严格的订单处理流程,保证快捷、高效、准确的实现货品流通,满足市场一线的订货需求。
5、媒体广告支持 公司将根据加盟商的年度销售情况给予不同级别的广告补贴。
6、市场运营支持 鹤所糕点总部有一套完整的销售积分系统,总部会将这一系统共享出来,让加盟店适用,实现积分销售,以此来提升消费者对鹤所糕点的销售依赖。同时,在销售方面,总部也会将一些优秀的经验分享给加盟商,以供借鉴和学习。
7、跟踪服务支持 正式开业后,总部会派专业的工作人员随从一起,解决在刚开业时遇到的各种问题,保障加盟商顺利开业。
8、选址装修支持 协助加盟者在所加盟的区域内找寻合适的加盟店面,并且总部会给予一定的加盟支持,包括装修图纸的提供等等。
9、区域保护支持 严格的区域经营制度,每家店铺都有慎密的商圈设定,决不在同区域开设第2家市场。
10、话术支持 总部将根据加盟店所在区域情况,制定一套完备的销售话术,保障消费者与加盟商之间零障碍沟通。