美好超市加盟费用:
美好超市的投资成本费用受店铺规模、选址(如一、二线或县级城市)、加盟模式等因素影响,总投资范围差异较大,可从最低约10万元至最高近50万元不等。以下是基于相关信息的文字描述(不涉及与其他品牌对比):
总体投资主要包括一次性固定支出和持续性经营成本。固定支出涉及加盟基础费用(如适用),例如加盟费、保证金、品牌使用费等,通常在2万元至15万元之间,具体取决于加盟方案和区域政策。装修和设备采购是另一大块,普通门店装修需5万元左右,而设备如货架、冷柜、收银系统等投入约2万至20万元,根据超市面积(如100平方米以下小型店或更大规模)和设备档次浮动。首批进货资金需预留4万至12万元,覆盖食品、日用品等初始库存。
经营成本则是长期投入的核心部分。租金按地理位置差异显著,一线城市月租可达0.5万至1.5万元,而县级区域通常低于1万元。人力支出取决于员工数量,例如收银员、理货员等,月工资总和约0.46万至1.5万元。日常水电杂费每月需0.08万至0.5万元。流动资金建议预留5万至10万元,确保日常周转和突发开支。
综合来看,美好超市的总投资成本集中在10万至20万元区间,适用于标准社区或县级门店;若选址高端商圈或扩大规模,可能升至30万至50万元。实际费用需结合官方最新方案评估,因区域经济水平和门店具体要求(如面积130平方米以上)会显著影响最终支出。

美好超市这样的知名品牌,想要加盟的人总是络绎不绝,因此,如果您想要获得一个加盟商的头衔,可要抓紧时间准备了。同时,您还可以点击右侧的“
我要咨询”来获取更全面的加盟详情,为您的成功加盟加油添力!
美好超市公司简介:
江苏美好超市有限公司成立于2012年,总部位于江苏省靖江市,是江苏区域头部便利连锁品牌,已开设门店600余家,致力于提供24小时便利零售服务。为更好满足消费者需求,加强公司核心竞争力,公司大力投入建立了行业领先的供应配套设施,包括一座40000平米的现代化智能物流配送基地,一座14000平米的高规格烘培食品加工厂和一间5000平米的生鲜预包装车间。公司采用全门店直管连锁经营模式,努力为消费者创造真正美好的购物体验,提供丰富、优质的商品、合理的价格、便捷的服务。未来,我们致力于把美好便利尽快打造成具有国际竞争力的商业企业。
美好超市品牌介绍:
江苏美好超市有限公司成立于2012年10月,目前在靖江、泰兴等地已开设12家门店,公司致力于24小时品牌连锁便利店的经营,不断提升品牌价值与影响力。美好超市的理念是与顾客、公司、全体员工不断创新突破、共同成长。为了让美好超市成为顾客最想要亲近的所在,美好超市坚持严格自我要求,用认真、负责、诚恳的态度,提供顾客喜爱的商品和服务,让每一家便利店都能使顾客感受到满意。美好超市采用直营连锁经营模式,规范化管理,建立了自己的仓储、配送中心。门店经营的店铺面积在80—300平米左右,设立了小型的店内仓库,所有门店都必须严格按照消防、卫生防疫等政府部门的要求和公司的标准化店面管理制度,营运管理制度进行装修布局和日常营业,从而为消费者创造安全舒适的购物环境。公司坚持与员工共同成长的准则,为员工提供具有竞争力的薪酬,同时采用内部竞聘和提拔制度,为员工提供了晋升通道,使员工团队随着“美好超市”这一品牌的不断发展而壮大。
美好超市企业文化:
我们的愿景
成为具有国际竞争力的商业企业。
我们的使命
为顾客提供丰富优质的商品、合理的价格和便捷的服务。为人民的美好生活贡献一份力量。
我们的价值观
1、对顾客以满足需求为目标
满足顾客合理要求,洞察顾客潜在需求,解决顾客痛点,体会顾客心情与感受,站在顾客的角度考虑问题。
2、对员工以真心关怀为基础
员工是我们最宝贵的财富,从心出发,对员工在工作上严格要求,生活上真正关心,注重员工福利,培养员工成长,营造良好工作环境。
3、对供应链以共同谋事为出发点
在市场经济环境下,我们服务平台与供应链平台需密切协作才能满足顾客的需求。
4、创新,持续创新
拥抱变化,变是唯一不变的真理。无论你变或不变,世界在变,客户在变,竞争环境在变,我们要心怀敬畏和谦卑。一成不变等待你的将是淘汰出局。创新是企业持续发展的永动力。
5、具有工匠精神
追求细节的完美,精益求精,才能超越平凡、卓有成效。
6、激情,团队协作
不断激励自我,保持热忱和斗志;单打独斗的时代已经过去,唯有够团结、有干劲的团队合作方能取得成功。
7、诚实守信
对顾客要真诚,对同事要坦诚,对公司要忠诚。
美好超市建设物流配送加工中心和鲜食工厂:
建设物流配送加工中心和鲜食工厂是美好超市夯实供应链、保障日常供应的一大举措。美好超市将按照“打基础、树品牌、创效益、上台阶”的总体要求,坚持以科学发展观为指导,以便利店特色商品以及生鲜经营管理为重点,大力发展优势产业,努力把美好超市建成“苏中第一、全国领先”的具有国际竞争力的连锁企业。
中国超市行业细分市场现状分析:
按规模划分超市细分市场分析
1、细分市场概述
根据最新《零售业态分类标准》,超市按经营面积,可分为:

目前,我国超市业态形成了大型超市+超市+社区超市的格局。大型超市和超市占据核心商圈,覆盖5-20和3-5公里的商圈,社区超市临近各居民区,覆盖1-3公里的商圈,填补空白和销售薄弱区域。每家企业也根据所在城市商圈、物业的特点,配置面积大小不等、功能定位不一的各类型门店。
根据《连锁超市经营情况报告(2021)》,大型超市和超市同店可比销售在三线城市表现最好,社区超市在四线城市表现最好。从细分业态维度看大超和社区超市增长较快,超市增长最慢。
2、市场竞争情况
根据Kantar的统计,截至2022年7月,高鑫零售、永辉、沃尔玛、华润万家、物美集团在全国前十零售商市场份额排名中占据前五,市占率分别为7.8%、5.5%、5.4%、5.3%、3.2%。中国的商超行业区域性布局特征明显,地区分散化现象严重,上述公司是少数几家能够在全国范围能实现布局的大型超市企业。

注:上图数据截至2022年7月15日。
3、区域分布情况
以行业领先的超市品牌为例分析,高鑫零售主要以大型超市业态为主,联华超市主要以中型超市业态为主。截至2022年财年中期,高鑫零售大型超市主要分布于华东和华南地区,分别有大卖场185家和98家。公司大型和中型超市大约7%位于一线城市,16.5%位于二线城市,47.2%位于三线城市,21.4%位于四线城市,7.8%位于五线城市。2022年,联华中型超市累计共2268家,其中有85.76%的超市分布于华东地区。

注:高鑫零售2022年中期报告截至2022年9月。

注:联华超市数据截至2022年12月31日。
按业态划分超市细分市场分析
若按经营业态分类,超市主要可以分为综合超市、生鲜超市、折扣超市、精品超市等。
1、生鲜超市业态分析
根据2022年1月全国城市农贸中心联合会发布的《2021年农贸市场发展情况调查报告》,从流通渠道占比来看,社区电商在内的线上平台与社区生鲜店正成为生鲜农产品流通渠道的有力补充。2020年,钱大妈、果多美等社区超市与社区生鲜店总交易额约占全国生鲜农产品零售总额的19%,大型超市约占13%,淘宝、京东等传统生鲜电商,多多买菜、美团优选、淘菜菜等社区电商,加上盒马、叮咚买菜、美团买菜等前置仓新零售渠道共占近7%,剩下约4%为流动摊贩、农民自售等销售渠道。

注:上图为2020年数据。
由于近年来超市行业正向着全渠道融合方向发展,生鲜超市的发展模式主要可以分为从线下到线上和从线上到线下。前者常见于拥有实体门店的传统超商,后者常见于向线下渠道拓展的电商平台。
2、折扣超市业态分析
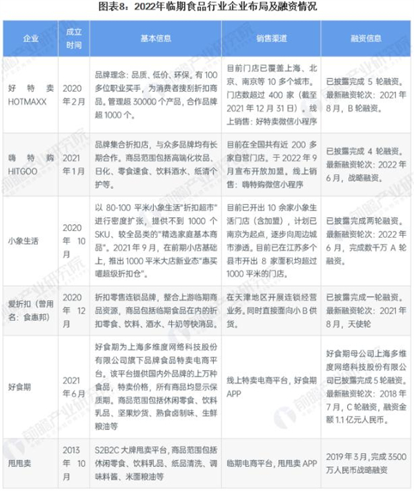
近年来,随着国家反食品浪费工作的展开,零售行业对食品浪费问题逐渐重视,临期食品销售渠道开始呈现多元化发展态势。其中,根据机构调查统计,有74.5%的消费者有通过线下渠道购买临期食品的经验,其中大型商超和临期食品专卖折扣店是较为主流的销售渠道;有63.5%的消费者进行过线上临期食品采购,主要以大型综合电商平台和线上商超为渠道。

所有的消费品品牌每年都会有一定比例的临期、库存、滞销商品产生,这是中国式碎片化的零售市场、分层层的零售渠道、复杂的流通环节决定的,难以避免,清库存、去库存是品牌方持续的诉求。不少企业嗅到临期食品的商机,开始投资布局折扣超市。从临期食品代表企业的入场时间来看,主要集中在2020-2021年,其中门店数量最多,增长速度最快的是好特卖,2020年,好特卖门店为100余家,2021年门店数已超过400家。
3、精品超市业态分析
精品超市是一种大中型零售业商店超市,所售商品主要为高端日用消费品,如有机食品、品牌商品和高端进口产品等,主要的目标群体为中高收入阶层,通常分布于定位中高端或经营状况已较为成熟的高级百货大楼、购物中心,有望取代传统商超成为商场的核心零售业态。
精品超市和传统综合超市及大卖场能够满足不同人群的购物需求,成为零售业中互补的业态。综合超市和大卖场满足了中国居民追求商品高性价比的需求,在过去20年取得了快速发展,随着中国居民生活水平不断提高,精品超市逐渐成为满足中国居民追求购物品质需求的有效线下解决方案。
美好超市加盟条件:
1、加盟者对本行业感兴趣,能够独立负担加盟的各种事宜。
2、认可并接受“美好超市”的经营理念和模式,有致于创业投资的人。
3、能独立投资一切费用,并可承担一定的经营风险。
4、可自行提供当地繁华商业路段的店面。
5、全面配合美好超市招商总部的培训和统一管理。
6、有良好的商业信誉及口碑,一定的经营资源与人脉资源。
7、具备较强的进取精神。
美好超市加盟流程:
1、了解加盟信息
想要加盟美好超市,首先需要了解大致的加盟信息,确定自己的加盟意向。
2、实地考察
对美好超市品牌有了大概的认知后,可以前往美好超市总部进行实地考察,包括总部的环境实力以及其他加盟店的运营状况。
3、加盟申请
通过各方面的综合考量,确定了加盟意向后,就需要向总部提出加盟申请,并按照总部的要求,详细如实的填写加盟申请表。
4、签订合同
与美好超市签订正式合作合同。
5、店面选址
加盟商提供店铺地址,总部对总部地址进行评估,并且对该地市场进行考察。
6、装修设计
初步效果设计、审核细节定稿、装修预算确定、专业人员施工。
7、人员培训
总部将为加盟店提供相应的培训,包括产品培训、管理培训、经营技巧培训等。
8、开业筹备
总部会给加盟商制定开业活动方案,以后后期店铺运营方案,协助加盟商开店。
9、开业支持
由总部统一安排加盟店开业时的营销策划活动。开业前,总部派出专业的技术团队到当地支持开业,以使得开业效果达到总部标准,给客人留下很好的第一印象,为加盟商之后的运营打好基础。
美好超市加盟优势:
1、品牌优势
美好超市品牌在市场上的消费人气是非常高的,不仅产品卖点足,同时还有总部的鼎力护航,实力品牌,投资保障,让您乐赚不停。
2、产品优势
自主研发的产品吸引了广大消费者关注与喜爱。
3、技术优势
专业的团队和渠道运作协助。
4、培训优势
美好超市加盟总部设有培训中心,免费为每一位加盟商提供专业的技术培训和经营管理培训。
5、服务优势
美好超市团队成员来自各行业专业人才,为您解决加盟交流、合同签署、选址建议、装修指导、设备安装、运营指导、营销宣传等流程化服务,为您解决开店烦恼。
6、投资优势
总部会安排投资专员为加盟商量身定制投资方案,协助加盟商实现最大化利用,节约资金、避免不必要的开支,降低投资风险。
美好超市加盟支持:
1、品牌形象支持
总部为加盟商提供终端设计,并享有总部的统一logo,凭借品牌知名度吸引品牌的忠实消费者。
2、整店输出支持
公司总部在加盟商签订加盟合同之后,便为其配备专业的工作人员,协助加盟商从店面选址到开业一系列流程,保障加盟商顺利开业。
3、免费培训支持
总部会为各加盟店提供集中强化培训、到店培训和“一对一”带店经营培训等培训项目。
4、物流配送支持
公司产品配送中心,负责全国加盟店进货产品的物流及配送工作,建立完善的物流及配送制度。
5、媒体广告支持
总部充分利用企业资源,为客户进行360°广告媒体宣传。
6、市场运营支持
提供全套店铺经营管理手册,解决店面运作中的实际问题。
7、跟踪服务支持
公司将定期派专业营销人员为客户进行营销诊断,适时地调整营销策略,保证加盟店的良性运作。
8、选址装修支持
总部降协助加盟商完成市场考察及选址评估,并根据美好超市品牌形象,由公司总部指定的设计师设计,提供专业装修设计方案。
9、区域保护支持
管理总部样控制加盟区域保障加盟商利益,在合同约定区域内不发展第二家。
10、话术支持
公司拥有专业的销售团队,会根据加盟者的经营情况整理一套与消费者的沟通话术,保障销售额的稳定持续增长。
