爱思英语加盟费用:
爱思英语投资费用在14-44万元。

如今越来越多的人都想要加盟爱思英语品牌,可是大家对于该品牌有足够的了解吗?如果不做好充足的创业准备,又如何能够创造更多的财富呢?因此想要加盟爱思英语的亲们,赶紧来点击右侧“
我要加盟”,了解详细的加盟资料吧!
爱思英语品牌介绍
爱思英语网由周玉亮先生创办于2003年8月。爱思源自英语单词ACE强调构建优质网上英语学习平台;爱思同时也是24的谐音,寓意为24小时在线英语学习平台。
爱思英语意义
爱思在中文里具有丰富的意义和内涵,充分体现爱思英语的核心理念,强调爱心与思想,打造有爱心有思想的网络平台,服务有爱心有思想的英语学习者。
爱思英语成长历程
2003年8月,爱思英语网第一版上线,最初的域名为WeStudyEnglish.com, 寓意为爱思英语,我们一起学习英语吧。同期爱思英语论坛正式上线。主站与论坛在Hunter,Trisha,Arron,Cathy,Bobic等人的共同努力以及众多网友的支持下飞速发展。
2004年9月,爱思英语网第二版上线,并启用沿用至今的域名24EN.COM和ACEEN.COM。
同时网站迎来核心技术力量Totododo,整个网站的技术含量得到极大提升。论坛人气不断积蓄。
2006年3月,爱思英语网第三版上线,正式启用爱思博客,我们的网上精神家园。在同类网站中率先推出每日英语系列。网站迎来新的技术和设计力量Bigfish和Jay。网站的技术含量和网页美观度再上新台阶。同期爱思英语网获得经营性网站ICP证书,进入规范发展的快车道。
2008年5月,爱思英语网经过近5年的发展,在知名度、影响力以及访问量等方面跃居同类站点前列,在百度、谷歌等搜索引擎搜索“英语学习”、“英语论坛”等关键词长期排名第一。爱思英语网与BBC中文网正式建立合作关系,推出24EN-BBC频道。
2008年9月,爱思英语论坛与爱思博客全面升级,启用集学习、娱乐、交友为一体的爱思家园。同时网站迎来互动新力量小雪,全面负责网站论坛、博客、家园等互动版块,加强与爱思网友互动。爱思英语网正式进入主站与互动版块同步快速发展时期。
2009年1月,爱思英语网第四版正式上线,推出在线词典和英语问吧,为广大英语学习者提供在线词典、在线翻译及即时在线答疑。爱思英语论坛迎来又一重要力量小晏,启用当家制度,极大提升了论坛的人气和互动氛围。同期爱思正式获得商标证书,为未来网站权益的维护打下坚实基础。
2009年4月,爱思英语网全面整合主站、论坛、家园和博客,正式推出纪念T恤及时尚环保袋。本年度首届版主大会顺利召开,为网站发展广泛征集建议意见,爱思英语网正式进入“我们的爱思,我们一起来办”全新时期。同期网站迎来新力量Molly,筹备在线广播、视频频道、以及爱思英语走进校园系列活动。
爱思英语-选址
选择英语培训机构的选址应考虑以下几个因素:
1、人口密集区:选址在人口密集的区域将有更多的潜在学生,这样能够增加你的潜在客户数量。
2、学校和大学附近:选择靠近学校和大学的位置,将有更多的学生和年轻专业人士,他们可能对英语培训有需求。
3、交通便利性:确保你的培训机构靠近公交站或地铁站,以方便学生的上下课交通。
4、竞争环境:研究周围的竞争对手。确保你选择的位置没有太多的竞争对手,这样可以帮助你吸引更多的学生。
5、设施和设备:选择一个拥有良好基础设施和设备的地点,例如教室、黑板、视听设备等,以满足学生的学习需求。
6、安全环境:确保选址在一个安全的社区,并考虑到学生和家长对安全的关注。
爱思英语目标群体
英语培训机构的目标人群可以包括以下几类人群:
1、学生:包括小学、中学和大学的学生。这些学生可能需要提高英语听、说、读、写的能力,为学习或考试做准备。
2、职场人士:包括公司员工、行政人员等职业人群。他们可能需要提高英语沟通能力,以便更好地在国际交流、商务谈判等方面展示自己。
3、出国留学人员:包括计划去其他国家留学的学生、学者和专业人士。他们需要迅速提高英语水平,以适应在国外的学习和生活。
4、自我提升者:包括那些对英语感兴趣的个人,他们希望通过学习英语来开拓视野、增加技能、享受文化交流。
总之,英语培训机构通常面向各个年龄段的学生和职场人士,无论是想要提高学业成绩还是职业发展,都可以从英语培训中获益。
爱思英语营销推广
1、线上广告宣传:通过社交媒体平台、搜索引擎等进行线上广告投放,提高品牌知名度和曝光率。可以考虑使用精准定位的广告,并优化关键词以增加点击率。
2、口碑营销:建立良好的口碑是吸引学生的重要因素,可以利用线上评价和评论平台,鼓励满意学员进行真实的好评分享,吸引更多潜在客户。
3、优惠活动:定期推出优惠活动,如注册送课程、赠送学习资料等,吸引学生报名参与。同时注意合理设置价格,并提供灵活的支付方式,方便学生选择。
4、合作推广:与学校、企事业单位等合作,在其官方渠道进行宣传推广,如校内公告、社群平台等,扩大宣传范围并增加信任度。
5、线下宣传:通过发放宣传册、海报、名片等物料,在教育展览会、社区活动等场合进行推广,并派遣有经验的推广人员进行现场咨询和推介服务。
提供优质的教学体验和服务:持续提升教学质量,设计个性化的课程、培训师资和学术支持等,吸引学生口碑传播,增加学员保留率。
爱思英语-成人英语培训现状
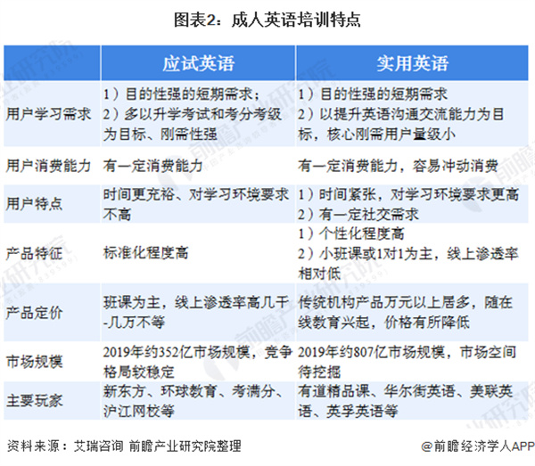
成人英语培训主要分为应试英语和实用英语,针对的人群分别为大学生和职业用户。随着在线教育对线下培训机构的冲击,2019年10月韦博英语的暴雷成为加快行业转型的拐点。
成人英语分为应试型和实用型
成人英语主要分为两大类,一是以提高各类英语考试的应试能力为主的应试英语培训,如四六级、考研、留学考试等,课程内容偏重考试和提分技巧;二是以培养英语听说读写应用能力为主的实用英语培训,如商务沟通、出国旅游/海外生活、留学/移民等需要的英语能力。2020年随着企业出海需求的增加,从成人实用英语中剥离出一部分机构业务,部分有出海需求的企业将提高员工英语水平作为员工激励计划之一。

成人英语培训针对的主要是高等学校在校生和职场人群,相较于K12阶段学生,他们具备如下特点:1)具备更强的认知能力,对课程效果要求更高且能迅速给出反馈;2)多为短期需求。成人的英语学习目的明确,多为短期的英语考试备考培训或是提升实用英语沟通能力培训。
此外,针对在校生的应试英语培训和实用英语培训也有本质不同,应试英语培训课程标准化程度高,效果更易显化。而实用英语培训个性化定制化需求更旺盛,需要千人千面才能更好满足用户需求。
线上冲击大 市场现正处于出清阶段
改革开放后,国内掀起留学热潮,留学考试培训应运而生,1993年新东方成立,出国留学的学生出现了井喷。此后,随着自费留学放开、改革开放力度加大、中国加入世贸组织,中国经济的全球化进程加速,外企涌入中国,并催生了大量的实用英语培训需求,英孚、韦博、华尔街英语等相继进入中国/诞生,“留学+职场”双引擎驱动下,成人英语培训市场爆发增长。
2008年后,应试英语和实用英语培训机构走向分化,应试英语培训机构通过向K12培训拓展实现快速增长。传统实用英语培训机构则一直针对实用英语有较强需求的核心成人用户,价格较高,产品形态缺乏调整,且不断扩张。随着线上学习工具对传统实用英语的影响,传统实用英语市场问题逐步暴露,以韦博英语倒闭为典型事件,传统实用英语培训市场开始出清。但职场培训英语需求一直存在,随着企业出海业务的扩展和终身教育理念的进一步深入,预计实用英语培训市场增速将有所提升,同时线上培训占比将逐步提高。

20世纪初,受出国留学与进外企打工的风潮影响,韦博英语、英孚英语、华尔街英语、美联英语占据了国内成人英语培训行业的大部分市场。然而,随着时代发展及互联网技术的普及,通过培训机构学习英语不再是刚性需求,创业潮及新兴业态的迭代,让众多年轻人不再将进入外企工作视为优先选择。成人英语培训市场红利日渐萎缩,用户量持续下降、获客成本及营销开支逐年上升,使得成人英语培训行业的品牌企业面临倒闭的危险和转型的挑战。
市场受到疫情冲击较大 仍以实用英语为主
根据艾瑞咨询的数据,2019年成人英语市场规模在953亿元左右,同比增速10.5%。COVID-19疫情对应试类英语培训及线下实用英语培训都造成一定冲击,预计2020年市场规模将缩水37.6%左右降至595亿元。

根据艾瑞咨询数据,2019年成人应试英语市场规模292.9亿元,受新冠疫情影响,2020年市场规模同比下降24%至222亿元左右,其中托福、雅思等海外考试受影响最大,预计2020年市场规模将下降45.5%,考研英语市场受影响相对较小,预计2020年市场规模仍有一定增长。英语作为考研中最重要的科目之一,随着考研人群不断增多、参培率不断提升,其市场规模正不断扩大并逐步成为继海外英语考试外的第二大成人英语培训市场。

根据艾瑞咨询数据,2019年成人实用英语市场规模660.2亿元,新冠疫情对成人实用英语市场造成了较大冲击,预计2020年市场规模将缩水44%至374亿元,后续逐渐恢复。
投融资热度下降
从融资时间分布上,我们可以看出,2007年赛道内发生第一起融资事件,直到2015年,成人英语培训融资事件每年发生次数均较少。2015年,“互联网+”概念提出,从2015年起至今,融资情况较此前变好,并且持续平稳发展。

机构业务有望成为新引擎
根据艾瑞咨询的数据,2019年成人英语市场规模在953亿元左右,同比增速10.5%。COVID-19疫情对应试类英语培训及线下实用英语培训都造成一定冲击,预计2020年市场规模将缩水37.6%左右降至595亿元。市场结构上,实用英语培训2019年占比为62.7%,随着线上课程品类增多及服务和教学效果改善,更多的实用英语学习需求将被挖掘,预计2021-2025的CAGR在11%左右;另外,随着企业出海需求的增加,企业培训需求增速有望提升,机构业务未来几年或将有较快增长,预计2021-2025的CAGR达20%。应试英语培训预计2021-2025的CAGR在9%左右,考研英语培训将成为应试英语培训规模上升的重要驱动力之一。综上来看,前瞻预计到2025年成人英语培训市场将超过1300亿元。
爱思英语加盟条件:
1、年满十八岁具有完全民事能力之个人。
2、认同爱思英语经营理念并遵循总部力行的管理制度。
3、具备一定的资金实力,资金取得合法,有良好的资金信用。
4、具备符合要求的经营场地,场地面积要求达到总部的最低标准。
5、服从招商总部的统一品牌管理,主动维护公司形象。
6、诚实守信,在当地有极大的影响力和良好的口碑。
7、加盟商具有开放的意识和健康的心态。
爱思英语加盟流程:
1、了解项目
初步接洽,了解项目情况。
2、确定经营市场
爱思英语是否适合投资商加盟,不仅要看品牌本身的状况,还要看当地的市场是否适合经营该品牌。故而,在加盟前,投资者最好做一下市场调查,了解当地的市场情况,确定加盟可行性。
3、表明加盟意向
认可爱思英语品牌,确定要加盟的投资者,可向总部表明加盟意向,提出加盟申请,总部对您的加盟资格进行评估。
4、合同签署
通过资格审查后,双方正式签订《特许加盟合同》,加盟商根据合同条款,提供相关证明资料。
5、选址
派出专业人员对店面进行实地考查,确认工程条件(如层高、配电量、上下水、排风量等),法务审核商铺租赁合约,为加盟商争取更多的权益。
6、店铺装修
针对不同的门店,总部会设计不同的装修方案协助加盟商进行店铺装修。
7、运营培训
加盟商应派员工前往爱思英语加盟总部进行从技能到运营各个方面的培训,保障店铺顺利开业。
8、开业准备
加盟商要提前策划好开业活动,准备好开业流程,宣传开店优惠为开业造势。
9、开业支持
由总部统一安排加盟店开业时的营销策划活动。开业前,总部派出专业的技术团队到当地支持开业,以使得开业效果达到总部标准,给客人留下很好的排头印象,为加盟商之后的运营打好基础。
爱思英语加盟优势:
1、品牌优势
爱思英语品牌所蕴含的商机将带给您可观的收益,爱思英语是同行业中的领跑品牌。
2、产品优势
爱思英语时刻关注行业流行趋势,不断引进最新的工艺设计,紧随最新潮流,抢占有利时机推出最新流行新品,以此提升加盟店的竞争实力,抢占更丰富的消费资源。
3、技术优势
爱思英语公司专业技术人员为您提供技术指导,无经验的加盟商通过指导后也可以轻松上手经营。
4、培训优势
不定期举办一些活动,进一步提高品牌知名度和品牌形象。
5、服务优势
加盟商在确定了加盟商圈后,总部便不会在其区域内发展新的加盟商,即会为加盟商提供商圈保护,保证加盟商的加盟盈利!
6、投资优势
较之于同类品牌,爱思英语的合作政策优惠,整体投资额更低,对投资者的实力要求相对宽松。
爱思英语加盟支持:
1、品牌形象支持
加盟商享有爱思英语品牌商标、VI系统、视讯资料独家使用权。
2、整店输出支持
加盟商加盟爱思英语 品牌后,总部会派专业的工作人员进行一站式加盟支持,保障加盟商从开业到运营无忧,顺利开业,成功盈利。
3、免费培训支持
爱思英语总部设有培训中心,免费为爱思英语加盟者提供技术培训和经营管理培训,加盟商还将免费获赠管理实用手册、开发秘籍教材。特聘资深的营销专家,采用案例教学,集中授课的方式,将复杂的营销理论分解到实际的经营运做以及管理的细节中,从中学习实用的经营方式,确保经营成功。
4、物流配送支持
公司在中国各地设有产品配送点,排头时间解决了物流配送难,时间久的问题。
5、媒体广告支持
爱思英语品牌在各大门户网站都有投放广告,强大的媒体宣传力度很快就推动了爱思英语的加盟市场,成为众多投资者受欢迎的投资品牌。
6、市场运营支持
针对不同地区的市场状况,总部将为其制定适合的开业计划。
7、跟踪服务支持
总部给予加盟商的协助是方方面面的,即使的跟踪服务方面也会尽心,会不定时的监督门店的运营状况,及时提出问题和解决方案。
8、选址装修支持
总部从客容量、交通、同行业竞争者、地段特点、消费水平等方面协助投资者考察和评估当地市场。根据前期充分的市场论证资料设计装修方案,然后装修施工。
9、区域保护支持
有市场就会有竞争,大家不怕良性的竞争,但非常担心恶心竞争。因为恶性竞争,会导致两败俱伤,谁也捞不着好处。经营最怕恶性竞争,为了避免这些事情,总部会实现严格区域保护。
10、话术支持
爱思英语销售部会根据加盟区域的独特性制定出一套完整的销售话术,保障了加盟商创业的安全性。